栏目主持 李建伟
主持人语:中国的编辑出版教育开始于20世纪80年代。20多年来,虽然已经具备了较大的规模,取得了一定的成绩,但与开展编辑出版教育较早的美国、德国、日本、韩国等相比还存在一定的差距。“他山之石,可以攻玉。”了解世界各国,尤其是和中国相邻的东亚各国编辑出版教育的相关情况,研究、比较不同国家和地区的编辑出版教育,可以给我国正在发展中的编辑出版教育提供借鉴和指导。为此,河南大学学报编辑部在“编辑学研究”栏目中策划了“东亚编辑出版教育”笔谈,特约中国、韩国、日本的编辑出版学教育和研究专家,分别就中国编辑出版专业研究生教育、韩国出版学教育的变迁和特性、日本出版教育的概况进行规模、层次、培养模式、培养方向等方面的调查研究,以期在反映东亚编辑出版教育基本情况的同时,吸引更多的国内外学者关注编辑出版教育,共同推进亚洲出版业走向世界。
中图分类号:G237.9 G649.28 文献标识码:A 文章编号:1000—5242(2007)01—0167—16
我国编辑出版专业研究生教育现状研究
李建伟 张锦华
目前,国内编辑出版学界最关心的问题是提高编辑出版学的学科地位。要提高编辑出版学的学科地位,首先要对编辑出版专业的发展现状进行调查研究,摸清家底,展示实力,找出不足,以便更好地促进学科发展。本研究主要对我国编辑出版专业硕士研究生教育基本情况进行调查,并对其中20个有代表性的编辑出版专业研究生招生点进行了详细分析,以期能够反映我国编辑出版专业硕士研究生教育的全貌。
一、编辑出版专业研究生教育基本情况
目前我国招收编辑出版专业硕士研究生的高等院校有35所,38个办学点(见表1)。
从表1可以看出,我国编辑出版专业研究生教育办学点的名称不统一,其具体情况是:38个办学点中,有58%,6的办学点专业名称为传播学(22个);15%的办学点专业名称为新闻学(6个);10%的办学点专业名称为图书馆学(4个);3%的办学点专业名称为新闻传播学(1个);5%的办学点专业名称为编辑出版学(2个);3%的办学点专业名称为出版发行学(1个);3%的办学点专业名称为语言学(1个);3%的办学点专业名称为情报学(1个)。
下面以20所招收编辑出版专业研究生的高校为例,进行具体调查,详细分析。
方法:主要是发放问卷,进行调查。其中,北京大学、北京师范大学、北京印刷学院、华东师范大学、复旦大学、上海理工大学、华中科技大学、陕西师范大学、河南大学、黑龙江大学、中国传媒大学是通过问卷调查以及电话采访院系领导获取相关信息的。其他学校的信息是通过查阅其学校和院系的网站、网页获得的。
结果:
1.基本情况
20所招收编辑出版专业硕士研究生高校的基本情况见表2。

注:1.表中信息采自各院校研究生院主页所颁布的研究生招生简章或专业招生目录(以2007年为主,个别采用2006年目
录),并参考专业所在院系主页。个别院校信息来自调查问卷和电话调查。
2.办学点按实有数量计算,即同一学校所属院系不同的,分别计数。
3.个别院校信息参考了北京大学肖东发教授提供的(编辑出版学研究生学位办学点单位情况简表》数据。
4.带“★”者,为招收编辑出版专业博士研究生院校。

从表2可以看出,这20所高校分布在13个省、自治区、直辖市,基本上能够反映我国中、东、西部各个区域的情况。河南大学、北京大学、北京印刷学院、武汉大学、北京师范大学、南京大学这些设立编辑出版专业较早的学校,在1998年以前就已经招收编辑出版专业硕士研究生。1998年,国家教育部颁布《普通高等教育本科专业目录》,将普通高校中的“编辑”、“出版”、“发行”等专业合并为统一的“编辑出版”专业。这之后有14所高校开始招收编辑出版专业硕士研究生。需要说明的是,河南大学、北京印刷学院等1998年以前,是采用“借鸡生蛋”的方式招收培养研究生的,1998年经国务院学位委员会批准后,分别取得新闻学、传播学硕士学位授予权,研究方向为编辑出版,开始“名正言顺”地招收编辑出版专业硕士研究生。
另外,从招生规模上看,1998年前就开始招收研究生的院校,无论是毕业人数或是在校人数都比较多,已经具备了较大的研究生招生培养规模。而1998年以后开始招生的学校,学生在校人数少,有的还没有毕业生,应该说,还处于发展阶段,没有形成规模。
2.所属院系及专业情况
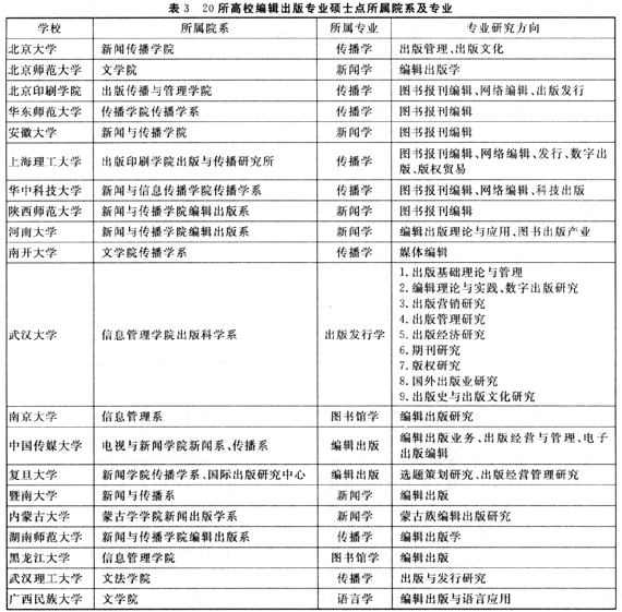
1998年的专业目录调整中,没有把编辑出版学列为硕士点。河南大学编辑出版学专业招收硕士研究生最初就是挂靠在中文、地理、历史等学科专业名称下招收的。应该说我国的编辑出版专业研究生教育自创始之日起,就没有明确的专业归属。时至今日,全国已有35所以上的高校招收编辑出版专业硕士研究生,但是不同高校将编辑出版专业列入不同的专业之下(见表3)。
从表3看,编辑出版专业所属二级学院情况为:属于新闻传播学院(系)的共11个,占55%;文学院4个,占20%;信息管理学院4个,占20%;出版学院1个,占5%。
20所招收编辑出版专业研究生的高校,将编辑出版归入了不同的专业下面。其中,传播学8个,占40%;新闻学6个,占30%;编辑出版2个,占10%;图书馆学的有2个,占10%。广西民族大学将编辑出版归入文学院语言学专业,占5%,武汉大学将编辑出版归入出版发行学专业,占5%。
从专业研究方向的设置情况看,图书报刊编辑仍是我国编辑出版专业研究生培养的主要方向。北京大学、北京印刷学院、上海理工大学、河南大学、武汉大学、中国传媒大学、复旦大学、武汉理工大学等8个高校设置了与出版产业发展密切相关的出版经营管理方向。网络媒体的兴起,网络编辑、电子出版物编辑也需要编辑出版的专门人才。我国的编辑出版专业研究生教育也适应了这一形势的需要,北京印刷学院、上海理工大学、华中科技大学、武汉大学、中国传媒大学等5个高校都设置了网络编辑研究方向。武汉大学设置了“国外出版业研究”方向,显示出他们的开放意识和国际化眼界,以及他们对国内外出版业比较研究的重视。内蒙古大学的蒙古族编辑出版研究,别具民族特色。

随着我国编辑出版专业教育的发展,我国编辑出版学的学术研究也取得了丰硕的成果。据不完全统计,截至2006年上半年,我国共出版编辑出版学专著和教材425部(种)。通过中国期刊网检索,1994年以来,仅《编辑之友》、《编辑学报》、《出版发行研究》、《中国出版》、《编辑学刊》、《科技与出版》等就发表论文近2万篇。
但由于实际攻读专业与学科名称严重不符,影响考生的报考,影响研究生的规模、质量和水平,也影响我国的编辑出版学学术研究。
3.师资情况
由于网络调查的局限,有些院校的数据没有收集到,有的不太完整。下面是14所院校师资情况统计表(见表4)。
从调查的情况看,13所高校(武汉大学数据不全,不计算在内)共有编辑出版专业教师119名,其中有59名硕士生导师,占总数的50%。有38名有编辑出版实际工作经验的教师,占专业教师总数的32%。
从表4看,专业教师的年龄分布为:35岁以下
的占33%,35—44岁的占32%,45—54岁的占24%,55岁以上的占11%。专业师资队伍以中青年为主。
专业教师的学历构成为:硕士研究生居多,占48%,本科占27%,博士研究生占25%。
专业教师的职称构成为:教授42人,占35%;副教授31人,占26%;讲师31人,占26%;助教1 5人,占13%。

4.教材及课程设置
通过问卷和网络调查发现,编辑出版专业研究生教育没有统一教材。回收的问卷显示,研究生没有教材,导师根据自己的研究成果自编讲义授课,大多是以课题研究带动专业教学。
课程设置方面,各院校围绕所开设的编辑出版专业研究方向自行安排上课内容,一般情况下,一个院校的编辑出版专业所依托的一级学科和二级学科的专业基础课,就是该校编辑出版专业研究生的专业基础课。在专业基础课的基础上,根据其研究方向,设置几门相关课程和选修课程。如中国传媒大学与河南大学编辑出版专业研究生课程设置就很有代表性(见表5、表6)。
研究生培养采用导师制,根据导师的研究课题和方向设置课程,其课程设置的灵活性较强,但缺乏规范。
5.就业情况
由于各高校管理不一致,就业情况也就不好统计。下面是河南大学新闻与传播学院2004—2006年编辑出版专业研究生的就业情况(见表7)。

由表7可知,河南大学新闻与传播学院2004—2006年,共有3届55名研究生毕业。其中,到高等院校的有35人,占总数的64%;到政府部门工作的有7人,占13%;到出版社的4人,占7%;到期刊社工作的有3人,占5%;到报社工作的有2人,占4%;读博的1人,占2 9/5;其他3人,占5%。
二、结论与建议
从上面的结果可以看出,近20年来,我国编辑出版专业研究生教育发展迅速,取得了丰硕的成果。
目前有35所高等院校招收编辑出版专业硕士研究生,办学点达到38个,博士研究生办学点7个。已经形成了一支以中青年、博士硕士、教授副教授为主的充满活力的教师队伍,为我国培养了近千名高素质的编辑出版人才。加上办学点分布比较合理,基本上能够满足我国各地区对编辑出版专业高层次人才的需求。
在研究生的培养方式和课程设置方面,各院校根据本校的师资力量和专业特色确定研究方向,围绕研究方向设置课程。虽说缺乏规范,但各自特色鲜明,专业优势明显,容易形成品牌效应。就专业方向看,图书报刊编辑仍是我国编辑出版专业研究生培养的主要方向,许多高校与时俱进,增加了网络编辑、电子出版编辑、出版经营管理等研究方向,符合我国出版业对高素质复合型人才的需要。研究生培养采用导师制,以课题研究带动专业教学,这种培养方式对于提高研究生的科研能力、实践能力有很大的帮助。至于研究生的毕业分配,河南大学100%的就业率,说明我国编辑出版研究生教育的前景是乐观的。毕业去向的多样性,也说明编辑出版研究生教育发展空间的巨大。

但是,从调查显示的数据来看,我国编辑出版专业研究生教育也存在着一定的问题,不容忽视。
首先,学界关注的编辑出版学学科地位问题一直没有解决。毫无疑问,编辑出版活动在一个民族的文化创新、传承过程中发挥着巨大的作用。编辑出版人才为我国的文化建设和出版产业发展作出了巨大贡献,编辑出版教育应得到足够的重视,编辑出版学的学科地位也应得到准确体现。但从调查看,各高校编辑出版专业所在一级学科、二级学科差别较大,所隶属专业不一,全国38个硕士研究生招生点,分别隶属新闻学、传播学、图书馆学等8个专业之下,造成授予学位名称不统一。甚至出现一所高校有两个招生点的情况,如北京大学的两个招生点,分别设在“传播学”和“图书馆学”下面,不但浪费了教育资源,而且使考生在报考编辑出版专业时搞不清楚该专业的具体情况,由此造成编辑出版专业研究生的招生、教学、就业等一系列问题。

编辑出版专业只有7个博士生授权点,与硕士生的培养规模不相称,也影响到高层次编辑出版人才的培养。而且这7个博士点的专业名称和所授予的学位也不相同,如北京大学新闻与传播学院博士点专业名称为“政治学(国际传播)”,研究方向为“中外出版管理”,授予“法学博士”学位;而北京大学信息管理系博士点专业名称为“编辑出版学”,授予“管理学博士”学位。学科地位不明确,还造成硕士研究生培养和博士研究生培养缺乏必要的连续性和统一性。北京大学新闻与传播学院同时招收编辑出版专业的硕士研究生和博士研究生,其硕士研究生授予的是“文学硕士”学位,与其博士研究生所授予的学位也不相同。这就造成硕士研究生报考和攻读博士学位的困难,影响了编辑出版专业高层次人才的培养。解决这些问题的关键,在于提高和明确编辑出版学的学科地位,将“编辑出版学”列入国务院学位委员会颁布的《授予博士、硕士学位和培养研究生学科、专业目录》中。事实证明,学科地位的提高有利于编辑出版专业研究生教育的发展。1998年,国家教育部将编辑学本科专业和图书发行学本科专业合并为编辑出版学本科专业,列在新闻与传播学一级学科之下。同年,国务院学位委员会批准河南大学文学院和北京印刷学院出版系在新闻学和传播学硕士点下招收编辑出版学研究生。这之后,我国编辑出版专业教育的规模迅速增大,招收编辑出版专业研究生的高校由十几所发展到35所。因此编辑出版学的研究生教育必须改变多年“借鸡生蛋”的局面,编辑出版学应尽快晋升为一级学科。
其次,编辑出版专业研究生教育的培养方式、课程设置等有待于进一步的科学化。编辑出版专业研究生培养采用导师制,导师根据自己的研究成果自编讲义授课,没有系统的教材,很多院校聘请出版单位的编审担任硕士研究生导师,这是我国编辑出版专业自招收硕士研究生之初就形成的培养方式。这种培养方式尽管也有一定的优点,但在调查中发现,编辑出版专业研究生没有系统的教材,以课题研究带动专业教育,实践性、灵活性强,而系统性、科学性不足。出版单位的编审担任导师对研究生教育的时间有时候不好保证。因此,有必要编写一套科学、系统的编辑出版专业研究生教材,使研究生特别是跨专业考取的研究生能够系统地学习编辑出版专业的理论知识,具备一定的专业理论修养。同时,课程安排、导师教学也要循序渐进,理论和实践相结合,系统化、规范化、科学化。
最后,编辑出版专业研究生的研究方向和课程设置必须与时俱进,适应时代和社会发展的要求。目前,中国出版业正在向产业化、多样化、国际化发展,实现由文化事业向文化企业、由书籍生产向多种媒体出版物生产、由单一国内市场向国际市场发展的三个转变。三个转变要求出版从业者不但具备扎实的文化功底和熟练的业务技能,还必须具备与产业化、多样化、国际化相适应的智力结构和才能结
构。这样的人才从哪里来?一靠教育,二靠实践。对于实践出人才,我国编辑出版界人士认识比较一致;而对于编辑出版教育的重要意义和编辑出版教育在出版全球化发展战略中的重要地位和重要意义,认识还比较模糊;而现在的实际情况是,我国出版业亟须的图书选题策划、出版物发行、出版经营管理、版权管理、国际版权贸易等复合型高层次专业人才,只能在研究生教育层次得到培养。比如国际版权贸易人才需要掌握外语、法律、出版业务、国际贸易等知识,尤其是作为一个出版人来讲最重要的深厚文化积累,这些培养目标的实现仅仅在本科阶段不可能完成(即使加大实践力度)。而鼓励其他专业的学生跨专业报考编辑出版专业的硕士研究生和博士研究生,是解决问题的一条捷径。美国、英国、德国、韩国、日本等发达国家均十分重视编辑出版专业,很多国家专门设立了出版学研究生专业。随着时代的发展,出版工作涉及的范围越来越宽,面临的情况越来越复杂,更多的现代复合型人才和高层次人才需求要求编辑出版学在研究生教育层次必须有所体现。从这次调查看,目前我国编辑出版专业研究生培养的主要方向仍然是书报刊编辑出版,这有可能造成社会需求与人才供应的脱节。因此,要适应社会需求,适应我国文化产业的发展和出版产业改革,就要利用高等院校的教育、人才等优势,根据社会需求灵活设置研究生教育的研究方向。
研究方向的变化,必然要求课程设置作出相应变化。从调查看,我国编辑出版专业研究生教育的课程设置多是依据其一级学科设置课程,根据本校的学科优势设置专业,加上我国的编辑出版教育最初多设在中文等文科院系,课程设置也侧重于文科。现在,随着我国文化体制改革的进行,出版产业的发展,对经济、管理等方面的人才需求量增大,对于一般的编辑,也要求其具有策划能力、创新能力等。这就要求高等院校在设置编辑出版专业的课程时,充分考虑以上要求,增加经济、管理、法律等方面的课程比重,扩大研究生的知识面,提高其综合素质,培养其多方面的能力。
[责任编辑 姬建敏]
韩国出版学教育的变迁
金善男
一、序论
韩国出版学的诞生和发展,可以从出版学研究和出版学教育这两个方面加以探讨。
20世纪60年代,韩国出版产业开始扩大,一部分学者开始对出版产业及出版行为产生兴趣。被誉为最初主导了韩国出版学研究及出版学教育的领头羊的是“安春根”,
[1,2]他的《出版概论》(1963)作为出版学领域开天辟地的理论书籍,比以往的经验型出版物更具科学性,并为创造出一个理论性出版环境打下了基础。同时,他还通过《出版学原理》(1963)、《出版社会学》(1969)等著作及论文,使学术领域体系化,提出了出版学的研究对象及研究方法。作为比邻的学术领域--新闻出版专业的研究人员车培根、朴有凤、李正春等人,则同安春根一样对出版学抱有很大的热情,研究也很努力。
[1] 这种对韩国出版学理论体系化的努力,一直延续至韩国出版学会(1969)创立之时。韩国出版学会的创立目的是为学术和出版文化的发展作出贡献;其宗旨是对出版相关领域的历史和现象进行调查与研究,并将其作为一门学问使之系统化、科学化。韩国出版学会的创立,不仅仅是构筑了自生的、独立的学术领域圈,而且成为出版学在制度圈内作为一门固有学问扎下其根基的契机。
不仅如此,韩国出版学会还作为研究平台,培育了众多的出版学者。韩国出版学会作为主要学会之一,2005年末已拥有会员200名,扎下了自己坚实的根基。特别是韩国出版学会的学会杂志《韩国出版学研究》,至2005年10月,其总卷数已经达到51卷,被学术振兴财团选定为2004年下半年的登载候选杂志。
出版学的研究及教育,起始于选择纸张的造书机能、制造、分配,及与社会机能和影响等息息相关的、来自于社会层面的对出版事业的关心。但是,随着近来科学技术的飞跃发展,伴随着媒体融合的交流体制变化,也拓宽了出版学的研究对象。最近的出版学,已不仅仅是借助于纸张制成的书的交流,而且还包含着非纸张书籍,即电子网络出版行为的研究。
最近,出现了数目众多的系统性探讨韩国出版现象的论文。在研究方法论方面,也出现了从文献研究方法和历史分析方法等向社会调查方法、内容分析方法等方向转移的氛围。可以这样讲,韩国出版学学术性的氛围,事实上明显地显示了一种其他社会科学学问也正在向实证主义、经验性研究方法转换的趋势。
而另一方面,韩国出版学教育的开端,可以追溯到安春根的首尔新闻学院(1957)的出版论讲义上。出版学以梨花女子大学研究生院图书馆专业为开端(1966),相继在汉阳大学(1968),高丽大学(1973),庆熙大学(1975),首尔大学(1976)等拥有新闻专业的正规大学里设讲。韩国出版学的教育,在正规大学的课程安排中设立至今正好是第50个年头。最近,当我们在瞬息万变的现代学术领域内,纵观那些具有竞争性的大学课程体制时,出版学在正规大学教育中的50个年头便不可谓短。
大学出版文化协会及韩国出版学会一直持续性地进行着一种尝试--那就是建议将出版专业作为一门独立的学问,在正规4年制大学里设置该课程并加以运用。通过20世纪70年代人们对出版界出版教育必要性的认识和与出版相关的学者们不懈的研究,在进入80年代以后,出版专业开始在正规大学中作为单一专业被设置并运作起来。从20世纪80年代后期到2001年,在10所以上的专科大学(相当于日本的短期大学),3所4年制大学,8所特殊研究生院课程中设置了该专业。当然,随着韩国大学竞争性的行政结构变更,出版关联专业的名称相继被设定为出版专业、出版设计专业、电子出版专业、出版媒体专业、出版信息专业、编辑设计专业以及多媒体编辑专业和新媒体设计专业等五花八门的形态和不尽相同的授课科目。从这一点上看,多少也包含着否定的一面。但是作为单一专业则充分起到了培养出版人才的作用。
[3] 本文尝试性地考察了随着社会变化、媒体环境的变迁而发生了改观的韩国出版教育的现状和特性。
二、韩国出版学教育的现状和特性
韩国大学的出版教育分为2年制大学、4年制大学、特殊研究生院。
其现状和发展过程如下:
(一)2年制大学
2年制大学的出版学教育,是从新丘专科大学(现新丘大学)所设印刷系(1980)出版专业起步的。此后,该大学的出版专业便作为出版课程一直单独运作至1989年。韩国2年制大学中最早的正规专业系则是惠田专科大学(现惠田大学)的出版系(1989)。此后,便在各专科大学内新设了出版关联专业。譬如,1989年,大田专科大学(现Hyechon
大学),釜山专科大学(现釜山情报大学)等就是其代表。
进入20世纪90年代之后,在全国有10所大学新设了出版关联专业。具体为:大邱专科大学(现大邱科学大学)的出版印刷系(1990);端逸专科大学(现端逸大学)的印刷出版系(1992);百济艺术专科大学(现百济艺术大学)的编辑设计系(1992);庆仁女子专科大学(现庆仁女子大学)的电子编辑设计系(1992);Dongju女子专科大学(现Dongju大学)的编辑设计系(1993);桂园造型艺术大学的出版设计专业(1995);Sungsim外国语专科大学(现Sungsim外国语大学)的出版编辑设计(1995);金浦专科大学(现金浦大学)的电子出版系(1996);东元专科大学(现东元大学)的广告编辑系(1997);Yonam工业大学的电子出版设计系(1999)等。
后来,大邱科学大学、庆仁女子大学、百济艺术大学3所大学,由于系列化等原因,专业名称发生了变更,导致其与出版关联的专业渐行疏远。2001年5月,在11所2年制大学里设立的出版关联专业的现状和特性如表1所示。

到了2006年1月,11所出版关联的2年制大学只有3所大学(惠田大学、端逸大学、桂园造型艺术大学)仍然保留着出版关联专业。而其他的大学,有的尽管还保留着出版关联专业,但专业名称却改为类似的新闻编辑专业,有的干脆就取消了这些相关专业。如:
新丘大学(http://www.shingu-c.ac.kr):出版系→出版媒体专业→媒体内容系。
Hyechon大学(http://www.hcc.ac.kr):出版系→电子出版系→广告活动系。
Dongju大学(http://www.dongju-c.ac.kr):广告编辑设计系→多媒体设计系。
金浦大学(http://www.kimpo.ac.kr):电子出版系→数字出版系→映像媒体系。
东元大学(http://www.tongwon.ac.kr):文艺经济专业→出版媒体系→广告编辑系。
其他,如釜山情报大学(http://www.bit.ac.kr)、Sungsim外国语大学(http://www.sungsim.ac.kr)、Yonam工业大学(http://www.ycc8.ac.kr)等,要么改为数字关联专业,要么就是被合并了。
下面具体介绍出版关联专业在2年制大学的专业名称里保留下来的惠田大学、端逸大学、桂园造型艺术大学的教育目标及教授科目课程。
1.桂园造型艺术大学(http://www.kaywon.ac.kr):出版设计系
教育目标:为迎接ubiquitous时代的到来,将从书的规划开始,重点研究如何设计并制作图书的方法。把培养专家资质作为目标。不仅仅是要进行3种媒体(纸类图书、电子图书、画面图书)的制造训练,而且要以培养审美型、造型性的出版设计教育为基础,利用MAC和IBM这两个机种,使学生具有可以在各种媒体领域内分别进行消化和解决问题的能力,把学生培养成拥有创造、传达并保存文化使命意识的专家。
课程设置:如表2所示。
该系由专职及兼任教授6名组成。纵观其教育目标及课程设置,其特别强调专业性出版设计关联领域并加以运营的做法值得赞赏。
2.端逸大学(http://www.seoil.ac.kr):媒体出版系
教育目标:在现代,随着数字技术的发展,媒体正在合并。作为印刷媒体保留下来的出版领域,连同信息通讯技术的发展正在与映像结合起来。本系的教学目标是培养学生对媒体的整体理解和全面的把握,并从出版规划至编辑、制作、营销,培养各种媒体领域的专业人才。具体是:通过以报刊广播学及出版编辑设计为专业的教授阵容,学习宣传媒介,尝试对宣传媒介出版过程的整体理解。同时,尽可能加深毕业生与在校生之间的协作关系,并通过这种关系进行社会生活信息的互换。在校生们可以直接倾听已经进入出版界的前辈们来自现场的真实心声,可以接触到设计实习及营销、出版产业的考察等多种多样的内容,以最大的可能性使学生们成为专家。

课程设置:
大众传播概论:让学生理解大众传媒,并理解其与社会的关系,使出版学的基础理论和实际应用业务互相关联起来。
出版概论:以对出版学理论的整体理解和按领域特点学习为学习目的,对出版学进行总括性教育。
PR论:主要学习日渐重要的宣传报道和有关PRdp的理论,通过出版宣传的现状和具体事例培养对PR的理解。
出版文章实习:是学习校对、校阅理论和实际技巧的必修课程。学习文章的正确组合、基础汉字、外来语的表达方法等文章的写作方法。
出版规划实习:是在出版制作的最初阶段,就制作某种类型和内容的图书而必须学习的科目。培养出版工作人员所必备的创意能力。
新媒体论:面向信息社会,了解社会上发生的社会性变革和五花八门的多媒体概念。
大众传播英语:学习无限竞争时代中的国际性英语。集中学习与大众媒体有关的英语。
出版法规论:属于出版相关法的学习科目。使学生认识版权法及与出版有关的基础性法律,培养对出版环境进行合法处理的能力和适应力。
出版营销实际业务:学习出版流通的普通理论和在出版社-代理店-书店之间的出版物的流通过程及营销技术。
信息社会论:学习由于计算机技术的发展,已存在于现实世界中的信息社会相关科目。学习在信息化社会里正在发生的社会现象,培养学生在急剧变化的时代中通过正确的理解,进而应对时代的能力。
出版印刷实际业务:学习出版物的印刷过程和印刷原理,掌握印刷实际业务知识。
报刊批评论:培养学生对每天出现的言论媒体信息,特别是对属于文字媒体的报刊的正确报道的理解和感知认识能力。
出版广告论:属于促进图书销售手段的出版广告科目。使学生掌握与广告一般基础理论并进的出版物广告相关知识。
出版研讨会实习:培养学生对出版界出现的实际事项及环境变化而发表各种出版发行意见的能力,以及借助讨论的形式在应对方案方面下苦功提高表现力。
出版文化批评论:属于一种学习出版文化的普通理论,是培养学生对图书与出版环境具有批判眼光的科目。
出版经营论:从普通经营学开始,将人事管理、财务管理、生产(库存)管理、销售管理等领域与出版营销领域结合起来,全面地提供对出版实际业务的认识。
大众文化论:研究大众持有的思想和感觉文化,正确应对时代变化,创造新的文化。
出版产业论:是一门学习产业出版的科目。使学生理解出版产业的经济概念和市场结构,考察产业结构,研究其现状、问题及其改善方案。
多媒体实习:学习作为引领信息化时代潮流主
角的互联网服务的有效利用、检索方法以及尝试直接制作主页等知识,借以培养学生的多重实际业务能力。
宣传刊物的制作实习:通过对各种各样的宣传刊物的理论学习及实习,培养学生能够积极应对广告、宣传刊物的时代创意性制作能力。
现场实习:利用2年级学生的暑假,到产业现场学习出版关联实际业务,借以培养现场工作能力。
值得赞赏的是端逸大学的媒体出版系由3名教授组成,教育目标与教学科目课程作为社会科学的一个分支,可视为出版学的典型。
3.惠田大学(http://www.hyjeon.ac.kr):出版媒体系
专业内容:电子出版是21世纪颇有前途的职业种类之一,属于尖端产业的关联领域。要使学生在这一领域内学习通过各种互联网网站而被普及的因特网出版技术。除了文字还要学习包括映像、动画制作以及声音在内的CD-ROM形态的多媒体出版技术和使用了尖端软件的媒体编辑等所有视听觉媒体制造技术。特别是同时应用了MAC系统和PC的教育系统,以及基于一贯到底的专业理念而使用了和产业现场毫无二致的实习用实验实习设施,这一切都使本系具备了将学生培养成具有高水准高级专家资质的最佳条件。
专业教授科目课程:如表3所示。
惠田大学出版媒体系的2名出版专业教授在教学过程中以数字出版为中心。
(二)4年制大学
4年制大学出版专业的设置,对确保出版学的存在是至关重要的,同时也是培养兼具学术研究及实际能力的出版专业人才所必须有的。
[1]因此,诸如大韩出版文化协会、韩国出版学会等出版关联机构才不断向政府提出要求,希望继续在4年制大学里设置出版专业。
如表4所示,在4年制大学的专业系课程里,最先开设出版学的大学是光州大学(1989)。这个学科属于社会科学,是一个出版和广告同时运营的学科,也是惟一在出版学专业科目里得到承认的大学。
圆光大学于1995年新设了文艺出版系,于1997年改名为文艺创作系,现在则变为人文系文艺创作专业。济州岛耽罗(Tamna)大学则于2001年,在信息出版媒体系内,开设了出版媒体专业课程。作为国内首开先河的以单独学科设立的出版媒体专业,确立了“面向21世纪政府文化时代,通过未来意向性的媒体教育,以培养有能力的专业出版人员、编辑人员为目的,致力于以培养电子出版、多媒体制作等丰富的实际业务能力为重点教育内容”的教育目标。

(三)特殊研究生院
1981年,中央大学报刊广播研究生院开设了出版杂志专业,专业出版人员的再教育随之开始。该研究生院强调“通过对报刊与播放,出版杂志,PR广告视听觉理论和实际进行深入的教学研究,培养能够为我国言论文化的创造发展做出贡献并具有指导能力的管理人才(新的人力开发和现有专业工作人员的再教育)”。从20世纪80年代末到90年代中期乃至后半期,以中央大学为首,东国大学、庆熙大学、西江大学、延世大学、建国大学、汉阳大学、成均大学等8所特殊研究生院开设了出版学关联专业。伴随着社会的变迁,专业名称虽然也或多或少地逐渐发生了变化,但总算维系着其生命。特殊研究生院内设置出版关联学科的现状如表5所示。
三、韩国出版教育的课题和结论
如上所述,韩国的出版教育是在2年制大学和特殊研究生院的课程中设置并展开的。2年制大学履行了出版界新入学人员的技能教育职能;特殊研究生院课程则担负起了出版学的研究及对有经验人员的强化补充教育之重任。这一二元化体制便是出版教育的特征。
[4] 韩国出版学的教育领域最近呈现出缩小的倾向。如前所述,2年制大学在20世纪90年代有10所以上。特殊研究生院的课程从8个缩小为7个了。而且,支撑着出版学的存在,培养出版专业人才所必需的4年制大学中出版关联专业已经减少到全无的地步。韩国出版学教育的特性和问题如下。
1.大学的结构调整和出版学的评价贬低
从2002学年度起,由于参加大学入学考试的人数达不到大学招生名额的要求,全国的大学城在招生方面均面临着危机。因此,各大学均开始进行多种战略准备。特别是那些在招生竞争力方面有些落伍的地方大学及2年制大学,一边开发具有竞争力的学科,同时也对新生不感兴趣的学科开始进行大刀阔斧的并销式结构调整。这样,在新自由主义的竞争体制下,结构调整的热浪冲击着韩国的大学领域,出版关联专业或是更改专业名称,或是被其他专业学科兼并重组,结果是出版关联专业销声匿迹。
[5]此种现象如前所述,大学的出版关联学科为了吸引新生,初期每所大学都开设了多种形态的专业名称及教授科目课程。即出版关联专业设置了出版系,出版设计系,电子出版系,出版媒体系,出版信息系,编辑设计系,多媒体系,新媒体设计系等。但是,这些系最近已经被那些受欢迎的系所兼并或者废除。可以这样讲,几近登峰造极的大学竞争促使大学在寻求活路的过程中,把招揽新生作为焦点,结果促使大学当局不得不做出贬低出版专业评价的举措。

大学出版关联专业的存废危机是与出版学界及出版业界的存废危机直接相联的。
[5]也就是说,大学专业系数的减少,意味着本领域专业研究人员的数量在减少。不仅如此,通过公共教育制度培养出版领域专业人才机会的减少,将成为阻碍出版文化发展的根源。因此,上述问题不仅仅是出版学界应该为之感到苦恼,还是一个超越了出版界的问题,从整个国家的角度来看,也是应该令人感到烦恼的重大问题。
[4]今后,大学当局自不必说,就是我们社会,也应该认识到出版学是创立健全的出版文化的奠基石,应该在公共教育制度中搞活它。
2.对出版产业和由出版业界带来的出版文化的培养关心不足
最近一个时期,多媒体、多频道领域中的印刷媒体,与映像媒体相比正在走向衰弱。尤其是目前社会上的读书人口正在逐渐减少的现象预示着出版文化低迷的长期化。由此,出版业将陷入低迷,其结果是本来就恶劣的出版产业的劳动条件,将会雪上加霜。这便是导致考生们对出版关联专业失去兴趣的主要原因。
这些考生对出版关联专业的关心日渐淡漠,将导致出版教育的萎缩,其结果便是无人寻求出版专业人才。因此,自今日始,政府应该对环境恶劣的出版产业给予关心,出版产业也应该寻求出令自己摆脱不景气状况的划时代的自我策略。此外,出版业界应热心于在全球化和知识信息化社会中,通过引导出版文化增长的公共教育来确保专业人才的培养。为此必须不断地投入资金。
[6] 3.出现出版学不容置疑的停滞状态以及必须开发与树立新的教育范例的问题
出版不仅仅是单纯地停留在知识、信息媒介的作用上,而是要成为引导历史、创造文化的文化中流
砥柱。特别是在今天,随着知识信息化的发展,出版产业已成为知识基础产业成长的主导产业,从这一点来看,出版也是国家发展的原动力。
[6]具体讲,根据文化观光部(2003)的资料显示,2001年,世界文化产业(娱乐及媒体领域中13个产业)的整个市场规模是10629.7亿美元。其中出版部门(普通书籍、教育、专业书籍及学习、杂志的销售额总计)的市场规模是3298.38亿美元,占其整体的31%
[6]。值得关注的举措是:现政府在扬帆起航的同时,已经制定了《出版及印刷振兴法》,同时也制定并实施了出版产业中长期发展规划。
而另一方面,出版界的专家学者们还明确指出版学教育处于停滞状态,以为必须开发与树立新的教育范例。与此相关,一部分学者主张结合最近变化着的出版环境,有必要转换出版学的教育方向。Kim Kyoung Ⅱ强调,针对瞬息万变的信息技术这一焦点,应该开发新的出版教育程序以适应新的媒体环境。认为应强化出版学的理论教育,为此要承认出版学知识的滞后状态,有选择地引入相关学科的理论,创造出新的出版学理论,并将其应用于教育领域内。
[7] Kim Jeong Suk则建议在新媒体和老媒体共存的多媒体时代,应该开发与树立新的出版教育范例,并以此为基础,实现多元化的出版学教育。据此,提出了开辟三个教育领域的建议,即出版理论及实际业务教育、设计素养及应用教育、计算机的有效利用及多媒体教育。并对在这些领域中重复出现的应用教育,即文字编辑、音响编辑、映像编辑(艺术家工作室和摄影实习)进行深化教育内容的尝试。此外,还应该进行综合科学艺术教育。这种教育,作为多元化学制间教育,最终可以确保出版的稳固性,是一个可以充分培养专业人才的范例。
[8] 南纯也强调,作为一种教育过程应该采取的举措是,出版教育要有效利用学制间的特性,使学生们运用汉文学的素养和社会科学的分析方法,通过活用计算机和通讯这一工学技术,培养他们具备制作文化商品时不可或缺的设计素养
[1]。李起盛则主张,通过对韩国出版关联学科的学校全部课程的分析,使那些能够迅速应对出版媒体的变化、出版技术的变化、内容数据变化的学科继续生存下去;同时他还主张应该设置符合新媒体时代的教育目标及教育程序。
[3] 李钟国主张,对出版媒体的过去、现在、未来等学问的历史性的洞察力将成为非常重要的要素,特别是今后韩国的出版学研究,应该沿着学制间研究的方向水平地向前扩展。
[2]Yoon se Min也指出,最重要的是,应该形成一个对时代和社会要求极为敏感的出版教育体系。为此,有必要在4年制大学里开设出版专业,并强调出版的实际业务和理论应该有系统地结合起来。
[5] 以上是笔者对韩国大学的出版教育及特性的尝试性考察。出版教育在大学招收新生的竞争结构中,作为一门独立的学问评价已被贬低。因此,不用说出版界及学术界,就是对我们整个社会而言,只要我们考虑到出版是社会文化发展的原动力,我们就应该反思我们如此这般地远离出版学、远离对大学关心的态度的后果。现在,迫切需要的就是出版学界的努力。出版学界应该确立出版教育的存在价值,开发与树立起适应社会变化及媒体环境变化的新的教育范例。
[责任编辑 姬建敏]
概观日本的出版教育
川井良介
日本的出版教育可以大致分为大学和大学以外的教育。首先让我们看看大学以外的教育状况。
大学以外的教育,有出版界各团体的和专科学校的。出版相关团体有日本书籍出版协会和日本出版劳动组合联合会(即工会)。
1.日本书籍出版协会
日本书籍出版协会(书协)是书籍出版业者的业界团体,有449家日本的主要出版社加盟。
书协从1972年开始每年召开新人研修会。研修时间曾经是3日,近年来为2日。2006年的研修由以下的讲义《今后的出版界有很多的机会》、《书店的现场》、《在出版社工作》、《出版是市场的时代》,以及到发行流通中心参观等内容组成。
2.日本出版劳动组合联合会
日本出版劳动组合联合会(出版劳联)是出版产业的各个相关产业的劳工组合。出版劳联不仅有出版社,还有广泛的从事出版产业及其相关事业的劳动者构成。即为出版社、发行、零售书店以及自由撰稿人等从事相关领域工作的人们的组织。现在有117个组合、18个分会、6000名会员加盟。
出版劳联的《书的学校--出版技术讲座》,是以1979年的“意大利·法国视察团”的见闻为契机开始的。以职业技术的提高为目的的《出版技术讲座》,从1982年举办了第2回以后,每年都开讲。近年来讲义的主题有《出版的基础知识和编辑》、《书的制作》、《杂志制作的基础知识》、《校正的基础知识》、《书的设计和造本设计》、《杂志和排版》、《DTP入门》、《著作权的基础知识》等。
除了出版团体以上的研修会、讲座,各出版社社内也实施OJT(在职训练)。另外以媒体发行或出版为主要内容的杂志、出版社也定期举办讲习会。
3.日本出版学校
1964年高扬“出版的学校”--日本出版学校成立了。该校以企画编辑、排版、校正等“业务能力的确立”为目的。其教育课程有走读部和通信(教育)部;走读部还分为全日制课程和夜间课程。
所有的课程中最为充实的是全日制课程的“编辑培养综合科”。这个课程由“基础科目”、“专业科目”、“教育科目”构成。基础科目除了出版概论,还开有著作权、造本设计、出版广告、出版流通、印刷、制本等各领域专门知识的课程。专业科目有编辑、文章、设计、校正、DTP等讲义和实习,是实际业务性的。表1是其具体的科目。
从表1可以看出,有关大学的出版实际业务教育非常薄弱。在这种现状下,日本出版学校的职能教育是非常有益的。
4.大学
考察大学的出版教育时,首先,必须考虑的是有关出版的专业或学科有无的问题。
在中国有关传播学的专业有392个,其中编辑出版学专业有22个(2003年),这也许反映了国家对肩负出版活动的人才培养的要求。
在韩国,虽然4年制大学没有出版专业,但短期大学中有7个出版学科(专业)。在研究生院中开设有“出版杂志专业”、“言论出版专业”等专攻方向的有8所。
另一方面,在日本无论是大学或是短期大学、研究生院,都没有设置以出版为专攻方向的学科,过去也没有过。大学等机关的相关出版科目也不过就1-3个而已。
从日本书籍的新刊种类来看,可以推定是继美国、英国、中国之后的第4位,杂志的出版也很兴旺。尽管如此,也没有像中国、韩国那样的出版专业。这
里面有宏观和微观的原因。
宏观的因素是受美国的影响。战后,在大学开设了传播或媒体的科目。其代表是“大众传播”、“新闻学”、“舆论”等。这里最重要的主题是对“大众·大量”的关心。报纸广电的对象是大众,而出版却未必如此。因此出版的研究没有受到重视。
微观的因素是出版学的学问性质的原因。日本的社会科学是以欧美为榜样发展起来的。在传播学的领域,有德国的“新闻学”和美国的“大众传播研究”两大源流。与此相对,作为出版媒体整体来考察的出版学则是在东亚诞生的。出版学不是“模仿的学问”,是“内部自发的学问”。因此战后主导大众传播研究和教育的东京大学新闻研究所里,没有出版学的专任教员。不仅如此就连由兼任教员任讲的“出版学”的优先顺序也排在最下位。由于这样的理由,出版研究未能有长足的发展,也没有设置出版专业。不过,近年随着有关传播的学科、专业的增加,有关出版的科目也在增加。

如表2所示,有关出版的科目数从1985年的16个增加到2005年的62个,将近4倍。这些科目大多数是“出版论”、“出版文化论”等名称。因此出版的概论性讲义是绝大多数的,这就成了作为教养教育的出版论。
2002年。韩国的文嬿珠,对担任日本的大学、短期大学有关出版科目的44名教员实施了问卷调查。在对“教育课程的运用的问题点”的设问中,多数的回答者指出“没有确立其学问体系”、“教材不足”。
这一点正是笔者也同意的地方。
最近,由笔者编著的《出版媒体入门》,也许能够成为回答对“教材不足”的一个答案。
《出版媒体入门》的内容如下:

(1)出版媒体的概念和特性
(2)出版媒体的历史
(3)书籍
(4)杂志
(5)出版的电子化和电子出版
(6)出版社及其工作(内容)
(7)出版发行和营销
(8)表现的自由和出版伦理
(9)著作权和出版
(10)读书与读者
优秀的教材,才能使有意义的授课变为可能。为此,期待各种各样的教科书的出版。而且教材的开发可以促进学问的体系化,即“对出版教育的思考,也是全面地对出版本身的思考”(吉田公彦)。因此,通过对出版教育的考察,可以对出版研究的发展有所贡献。
[责任编辑 姬建敏]